新闻资讯

海南自贸港交通工具及游艇“零关税”政策使用指引

2023/5/17 18:06:11 人评论 次浏览

《海南自由贸易港建设总体方案》提出,2025年前实行“一负三正”“零关税”清单,其中包括对海南自贸港进口营运用交通工具及游艇“零关税”实行正面清单管理。


自2021年1月29日首单“零关税”帆船落地以来,享受“零关税”进口的交通工具及游艇已涵盖多功能乘用车、多用途货车、滑翔机、直升机、货运飞机、游艇、帆船、集装箱船、甲板货船、散货船、成品油船等多类交通工具。


海南自贸港“零关税”三张清单持续扩容增效,自政策实施以来,截至2023年4月底,海口海关累计监管“零关税”进口货值约163.56亿元人民币。


图片


01

政策背景

2020年6月1日


中共中央、国务院印发《海南自由贸易港建设总体方案》,其中提出海南自由贸易港建设要分步骤实施零关税、低税率、简税制


在2025年前实行部分进口商品零关税政策,实行“一负三正”“零关税”清单,即除法律法规和相关规定明确不予免税、国家规定禁止进口的商品外,对企业进口自用生产设备“零关税”实行负面清单管理,岛内进口营运用交通工具及游艇、企业生产原辅料和岛内居民消费进境商品“零关税”实行正面清单管理。


对实行“零关税”清单管理的货物及物品,免征进口关税、进口环节增值税和消费税。


2020年12月25日


财政部、海关总署、国家税务总局联合印发《关于海南自由贸易港交通工具及游艇“零关税”政策的通知》,明确在全岛封关运作前,对海南自由贸易港注册登记并具有独立法人资格,从事交通运输、旅游业的企业(航空企业须以海南自由贸易港为主营运基地),进口用于交通运输、旅游业的船舶、航空器、车辆等营运用交通工具及游艇,免征进口关税、进口环节增值税和消费税。


02

政策解读

图片

☆ 适用条件

海南交通工具及游艇“零关税”政策有相应的适用条件,包括适用时间、适用主体、适用客体、适用行业和使用用途。

图片

☆ 政策优势

从进口环节税税率来说,在全岛封关运作前,对海南自由贸易港注册登记并具有独立法人资格,从事交通运输、旅游业的企业(航空企业须以海南自由贸易港为主营运基地),进口用于交通运输、旅游业的船舶、航空器、车辆等营运用交通工具及游艇,免征进口关税、进口环节增值税和消费税。

图片

图片

海南自贸港“零关税”交通工具及游艇

进口税率对比表见以下二维码:

图片

图片

就船舶进口后的登记办证流程而言,境外船舶移籍“一事联办”创建跨部门联合审批工作机制,大度提升境外船舶移籍注册的便利性、时效性。

03 申办流程

企业申请适用零关税进口交通工具和游艇的流程如下:

图片

(一)企业主体资格申报

图片

企业“零关税”进口交通工具及游艇前,通过“中国(海南)国际贸易单一窗口”的“海南特色应用-零关税区”的“交通工具及游艇”功能模块申报主体资格认定。经审核符合享惠主体资格的企业名单,由海南省交通运输厅通过系统平台推送至海口海关、海南省税务局。企(事)业单位可通过“中国(海南)国际贸易单一窗口”查询审核结果。具体操作流程如下:

◆ 企业通过中国(海南)国际贸易单一窗口登陆后,从“海南特色应用-零关税专区-交通工具及游艇”菜单进入“企业主体申报”。

网址:

http://www.singlewindow.hn.cn/hnsw-portal/index#



◆ 选择申报行业类型、填写企业基本信息,选项前带*为必填项。

◆ 上传营业执照,附件上传支持 jpg、png、doc、docx、pdf 格式。(其中航空运营人还应提供民航业有关经营许可证件。)

◆ 填写完毕后,阅读并勾选单位承诺,点击确定后申报。

(二)海关注册登记

首次申报进口“零关税”交通工具及游艇的企业,应在国际贸易“单一窗口”或“互联网+海关”平台完成海关企业注册登记,并登陆国际贸易“单一窗口”的“海南零关税进口生产设备、交通工具平台”完善企业账户信息。

企业办理海关注册登记的几种方式:

◆ 登录“互联网+海关”一体化平台——企业管理和稽查——进出口货物收发货人备案。

◆ 卡介质(电子口岸IC卡)登录中国国际贸易“单一窗口”——业务应用——“标准版应用”——点击企业资质——海关企业通用资质——企业备案——备案申请。具体流程可参考文件《“国际贸易单一窗口”(海关企业资质备案相关操作流程)》(见二维码)。

图片

◆ 未办理市场主体登记的,可以在市场监管部门办理市场主体登记时,通过“多证合一”渠道同步申请报关单位备案,无需再向海关提交备案申请。

◆ 前往企业所在地海关业务窗口提交纸质材料现场办理。

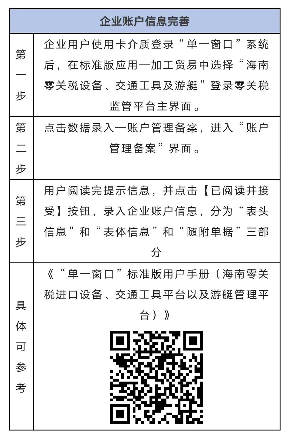
(三)企业账户信息完善

岛内企业在首次进口零关税交通工具(征免性质492零关税交通工具及游艇、494 零关税交通工具游艇缴纳进口环节税)前登录“海南零关税进口设备、交通工具及游艇管理”平台建立账户信息。未建立企业账户信息的,首次申报进口设备、交通工具,“单一窗口”系统将予以退单。大体步骤如下表:

图片

(四)进口通关

企业通过中国(海南)国际贸易“单一窗口”办理通关手续。对涉及进口许可证件管理的,应提前办理“自动进口许可证”等进口监管证件。

图片

(五)交通工具及游艇登记注册

企业进口“零关税”交通工具及游艇后,应依照现行有关规定到省交通运输厅、省旅游和文化广电体育厅、省公安厅、海南海事局等行业主管部门办理登记注册手续。核发所有权证书时,将标记“零关税”标识,并按照政策规定和有关行业管理规定注明监管要求。

旅游文体企业进口“零关税”滑翔机及悬挂滑翔机、汽球、飞艇及其他无动力航空器、娱乐或运动用的充气快艇、划艇及轻舟、帆船后,应当在7个工作日内向所在地旅游文体主管部门报备。可在海南政务服务网——“零关税”进口旅游文体类交通工具备案办理。

◆ 营运车辆——注册登记及备案许可

图片

◆ 船舶、游艇——登记办证

根据相关法律法规,船舶(含游艇)在海南水域航行应持有有效的船舶国籍证书、船舶检验证书或者国家认可的其他适航性证明文件,主要包括适航证书、船舶所有权登记证书、船舶国籍证书三证。

图片

图片

◆ 航空器——登记办证

航空器的登记办理分8个程序,每个程序都有适用情形、申请主体和专门的办理机构。

图片

04

实例参考

2020年12月25日,海南自由贸易港交通工具及游艇“零关税”政策落地。海南海丰航运有限公司即有进口“零关税”集装箱船舶意向。马村港海关了解到该公司的意向后,迅速组织工作专班,提前介入对接企业需求,建立工作专项微信群,沟通协调有关职能部门、船舶输入地海关等相关部门单位,精准服务提供通关办理事项、工作流程及监管证件方面专业指导,及时解决通关疑难,助推“零关税”集装箱船舶顺利通关。2021年5月11日,由海南海丰航运有限公司进口的集装箱船舶“海丰海口”轮在海口海关所属马村港海关顺利通关放行,船舶价值6500万元,减免税款约1500万元,这是海南自贸港首艘“零关税”进口集装箱船舶。


适用主体及行业:海南海丰航运有限公司作为注册在海南的有限责任公司,从事交通运输业,满足海南零关税进口交通工具及游艇的适用主体及行业条件。


适用时间、客体及使用用途:海南海丰航运有限公司于2021年申请进口的“海丰海口”轮在《海南自由贸易港“零关税”交通工具及游艇清单》内,且用于企业营运自用,经营海南自由贸易港始发或经停海南自由贸易港的国内外航线,满足海南“零关税”进口交通工具及游艇的适用时间和客体、使用用途条件。

05

政策索引

中共中央 国务院《海南自由贸易港建设总体方案》(2020年6月1日)


财政部 海关总署 国家税务总局《关于海南自由贸易港交通工具及游艇“零关税”政策的通知》(财关税〔2020〕54号)


海关总署关于发布《海南自由贸易港交通工具及游艇“零关税”政策海关实施办法(试行)》的公告(海关总署公告2021年第1号)


海南省人民政府关于印发《海南自由贸易港“零关税”进口交通工具及游艇管理办法(试行)》的通知(琼府〔2020〕60号)


《海南省交通运输厅关于海南自由贸易港“零关税”交通工具及游艇进口企业资格认定有关事宜的公告》(2021年2月8日)


海南省交通运输厅 海南省商务厅 海南省公安厅 中华人民共和国海口海关《关于海南自由贸易港“零关税”营运车辆进口及登记指引的公告》(2021年4月12日)


《海南省交通运输厅关于明确“零关税”进口船舶及游艇管理有关问题的通知》(2021年7月23日)


海南省交通运输厅关于印发《海南自由贸易港“零关税”营运车辆管理实施细则(试行)》的通知(琼交规字〔2021〕272号)


国家发展和改革委员会,财政部,国家税务总局关于印发《海南自由贸易港鼓励类产业目录(2020年本)》的通知(发改地区规〔2021〕120号)


栏目类别