新闻资讯

政策指南 | 海南自贸港游艇旅游产业案例分析

2022/12/21 14:34:32 人评论 次浏览

为了帮助市场主体更好理解海南自贸港政策,充分释放政策红利,海南省旅文厅对外发布《利用海南自贸港政策发展旅游业指南之游艇旅游案例》,通过详细介绍海南省游艇旅游产业现状和相关政策安排,以案例分析形式解读海南自贸港游艇企业可享受到哪些政策优惠以及相关操作流程。


图片


Part.1

产业界定和现状分析

一 产业界定

“游艇”是指用于游览观光、休闲娱乐、商务等活动且具备机械推进动力装置的船舶(含具有机械辅助动力的帆艇),不包括普通客船、摩托艇、皮划艇、冲锋舟、无机械动力帆船以及长度小于五米船艇等船舶。而游艇旅游是一种以游艇为基本工具,以游览观光、休闲娱乐、商务等活动为目的而开展的一种旅游体验活动。游艇租赁是游艇旅游消费的主要方式,指的是以游览观光、休闲娱乐、商务等活动为目的,由游艇租赁业务经营人以整船租赁方式,向承租人提供游艇,并配套游艇驾驶和保障服务的一种租赁活动。


二 现状分析

1、游艇码头建设状况

海南省交通运输厅数据显示,截至2022年6月底,全省已建成运营13个游艇码头(表1),2289个泊位。海南省游艇码头大部分属于私人码头,由游艇会建立,采用会员制模式经营。而游艇会基本都是地产公司面向高端客户所打造的附属配套,附属配套设施还包含码头、水上泊位、干仓、会所、游艇维修保养车间等。


图片


表1 海南游艇码头分布情况


2、游艇企业进入状况

截至2022年6月底,海南省现有游艇俱乐部及相关企业约900家,同比增长63%,全省登记游艇保有量超1200艘,同比增长17.86%,其中以三亚游艇行业最具国际知名度,且经济效益显著。三亚市的游艇业始于2007年鸿洲游艇码头,2021年三亚全年游艇出海16万艘次,同比增长47.08%,出海105万人次,同比增长44.55%。截至2022年6月底,三亚市已建成运营6个游艇码头,共有953个水上泊位,游艇保有量达到1053艘,游艇注册企业超过130家。


3、游艇旅游市场特征

海南省作为中国唯一位处热带且四面环海的省份,在发展游艇行业上具备极佳的地理优势。随着海南自由贸易港及国际旅游消费中心加快建设,极具海南特色的游艇产业逐渐成为旅游新宠并迎来了发展的春天。海南省游艇产业起步较早,经历了2008~2012年的起步和高速增长期,2013~2017年的稳定发展期以及2018年以来的新一轮快速发展期,已经形成了一定的产业规模。2021年海南接待出海游客113万人次,同比增长49.8%,即使在疫情影响之下,游艇产业的整体发展依然显示出不俗的活力。

现海南游艇行业已涵盖制造、维修保养、培训、销售、金融保险、运营服务等产业,产业链条基本完善并且已经形成一定的产业规模,基本实现游艇产业链上中下游全覆盖,游艇码头等基础设施日趋完善,政策创新不断激发市场活力。


Part.2

自贸港相关政策解读

一 政策梳理

1、进口免税类

YT01《关于海南自由贸易港交通工具及游艇“零关税”政策的通知》(财关税〔2020〕54号)

YT02《海南省人民政府关于印发海南自由贸易港“零关税”进口交通工具及游艇管理办法(试行) 的通知》(琼府〔2020〕60号)

YT03《海南自由贸易港交通工具及游艇“零关税”政策海关实施办法(试行)》(海关总署公告2021年第1号)

YT04《关于海南自由贸易港自用生产设备“零关税”政策的通知》(财关税〔2021〕7号)

YT05《关于调整海南自由贸易港自用生产设备“零关税”政策的通知》(财关税〔2022〕4号)

2、企业税收类

YT06《海南自由贸易港建设总体方案》(中共中央、国务院2020年6月1日)

YT07《财政部 税务总局关于海南自由贸易港企业所得税优惠政策的通知》(财税〔2020〕31号)

YT08《关于印发海南自由贸易港旅游业、现代服务业、高新技术产业企业所得税优惠目录的通知》(财税〔2021〕14号)

3、个人税收类

YT09《财政部 税务总局关于海南自由贸易港髙端紧缺人才个人所得税政策的通知》(财税〔2020〕32号)

YT10《关于落实海南自由贸易港高端紧缺人才个人所得税优惠政策有关问题的通知》(琼财税〔2020〕1019号)

YT11《海南自由贸易港享受个人所得税优惠政策高端紧缺人才清单管理暂行办法》(琼府〔2022〕31号)

4、产业监管类

YT12《海南省游艇租赁管理办法 (试行)实施细则》(琼交规字〔2021〕413号)

YT13《海南省游艇租赁检验暂行规定》(海南省交通运输厅,2021年11月)

YT14《海南自由贸易港游艇产业促进条例》(海南省人民代表大会常务委员会,公告第116号)

YT15《海南自由贸易港游艇操作人员培训、考试和发证办法》(海南省海事局,2021年10月29日)

5、游艇通行类

YT16《中国(海南)自由贸易试验区琼港澳游艇自由行实施方案》(琼府办〔2019〕16号

YT17《关于调整海南进出境游艇有关管理事项的公告》(海关总署公告〔2020〕80号)

6、游艇奖补类

YT18《三亚中央商务区关于加快游艇产业发展的实施细则》(三商管字〔2021〕24号)

YT19《关于加快复工复产振兴旅游业的若干措施》(琼旅文函〔2022〕89号)


二 要点解读

1、进口免税类

(1)全岛封关运作前,在海南自由贸易港登记注册并具有独立法人资格的游艇企业可享受游艇进口“零关税”政策,进口游艇包括娱乐或运动用的充气快艇、划艇、汽艇(装有舷外发动机的除外)等。

(2)“零关税”进口游艇仅限于进口游艇企业营运自用,并接受海口海关及海南省交通运输厅、海南省旅游和文化广电体育厅、民航中南地区管理局、海南海事局等相关主管部门监管。

(3)“零关税”进口游艇应在海南省管辖水域航行,娱乐或运动用的充气快艇、划艇等仅限在海南省内使用。

(4)游艇等水上乘骑游乐设施进口可以享受海南自由贸易港自用生产设备“零关税”政策,免征关税、进口环节增值税和消费税。

2、企业税收类

(5)游艇企业属于海南自由贸易港鼓励类产业企业,对于注册在海南自由贸易港并实质性运营的游艇企业可以享受15%的企业所得税。总机构设在海南自由贸易港的符合条件的游艇企业,其设在海南自由贸易港的总机构和分支机构的所得,可以享受15%税率;对总机构设在海南自由贸易港以外的游艇企业,其设在海南自由贸易港内的符合条件的分支机构的所得,可以享受15%税率。

(6)对在海南自由贸易港设立的游艇企业新增境外直接投资取得的所得,免征企业所得税。新增境外直接投资所得应当符合以下条件:

①从境外新设分支机构取得的营业利润;或从持股比例超过20%(含)的境外子公司分回的,与新增境外直接投资相对应的股息所得。

②被投资国(地区)的企业所得税法定税率不低于5%。

3、个人税收类

(7)2025年之前,在海南自由贸易港工作的游艇企业高端人才和紧缺人才,其个人所得税实际税负超过15%的部分可以享受免征优惠政策。享受优惠政策的所得必须来源于海南的所得,其指的是游艇髙端紧缺人才从海南取得的综合所得(包括工资薪金、劳务报酬、稿酬、特许权使用费四项所得)、经营所得以及经海南省认定的人才补贴性所得,相应税款在海南缴纳。

(8)游艇高端人才和紧缺人才享受“15%”税收优惠政策应满足两大条件:

①一个纳税年度内在海南自由贸易港累计居住满183天(2023年1月1日起执行),之前执行“连续缴纳社保6个月以上”的条件;

②属于海南省各级人才管理部门所认定的人才或一个纳税年度内在海南自由贸易港收入达到30万元人民币以上(海南省根据经济社会发展状况实施动态调整)。

(9)2025年之后,一个纳税年度内在海南自由贸易港累计居住满183天的游艇产业链企业或机构人员,其取得来源于海南自贸港内的综合所得和经营所得,按照3%、10%和15%三档超额累进税率征收个人所得税。

4、产业监管类

(10)从事游艇租赁业务经营的,应当取得企业法人资格,并具备下列条件:

①有与租赁服务范围相适应的游艇和泊位,自有游艇不少于5艘(其中40英尺以上游艇不少于2艘),以及满足游艇停泊的泊位(含租赁泊位);

②游艇应当取得有效的船舶登记证书、游艇适航证书或者适航性证明文件和符合租赁游艇检验标准的检验证明或者租赁游艇入级证书;

③有与申请的经营服务范围和游艇数量相适应的安全管理人员和持有合格有效证书的游艇操作人员;

④有健全的经营管理制度、服务规程、安全管理制度和应急预案以及具备有关规定要求的安全和防污染能力。

(11)自有游艇是指游艇租赁经营人占有51%以上所有权份额的游艇。

(12)开展夜航业务的游艇租赁经营人,应当确保租赁游艇满足夜航条件要求,码头具备夜间靠离泊条件。

(13)租赁游艇的操作人员除持有海事管理机构签发的游艇操作人员适任证书外,还应当参加海南海事管理机构要求的相应特殊培训,且年龄不得超过六十五周岁。

(14)游艇租赁经营人在海南本岛从事租赁业务活动的游艇航行距岸不得超过20海里。

(15)游艇租赁业务经营人应确保配备与租赁游艇航行水域所需的应急人员和救援船舶,在《艇主手册》中如实记录保存租赁游艇的每次出、返航时间。

(16)海南省租赁游艇检验适用于在海南本岛从事租赁业务活动的游艇,不包括充气式游艇、赛艇、摩托艇以及发动机类型为LPG座舱机艇。

(17)政策支持开展各类游艇赛事活动,开发精品游艇旅游产品,完善配套服务设施,促进游艇产业与旅游、体育产业融合发展,建设游艇旅游目的地。

(18)游艇产业各类人才可以按照相关政策,在落户、住房、子女教育、医疗保障、个人所得税优惠等方面享受相应的服务保障待遇。

(19)中国公民、法人和组织以及在海南工作并取得居留许可证的境外人员所有的游艇,可以在海南自由贸易港申请办理游艇登记。

(20)从境外购买或者通过其他合法途径取得且拟申请办理登记的游艇,船龄可以放宽至五年。

(21)政策支持游艇企业与科研院所、普通高等院校、职业院校(含技工学校)开展合作办学,共同建设游艇人才培养基地。

(22)政策支持游艇企业依法发行企业债券,优化融资结构。鼓励金融机构对游艇企业提供贷款、融资担保等金融服务。

(23)政策支持举办海南自由贸易港游艇产业国内国际展会、论坛、交易等活动,建设游艇产业设计、展示、交易、交流、合作平台。

(24)持有认可的境外海事主管当局或其授权机构颁发的游艇驾驶资格证明的人员,可以免于培训考试,直接申请换发与原适用范围相应的《游艇驾驶证》。

(25)游艇应当按适航证书或者适航性证明文件确定乘员人数。核定的乘员定额数可以放宽至二十九人。

5、游艇通行类

(26)对中国(海南)自由贸易试验区内自驾游进境游艇,游艇所有人或其委托的代理人免于为游艇向海关提供担保。

(27)港澳游艇选择海南游艇口岸办理入境手续后,就近停靠游艇开放码头或沿规定的航行路线到指定的未对外开放的游艇码头停泊。

(28)港澳游艇办理出境手续后须直接出境,除口岸查验机关核准的特殊情况外,不能再停靠其他码头或泊位。

(29)首批指定的游艇出入境口岸及游艇停泊码头清单如下:

①游艇出入境口岸:三亚鸿洲国际游艇会码头口岸、海口港口岸、清澜港口岸、洋浦港口岸、八所港口岸。

②游艇停泊码头:三亚鸿洲国际游艇会码头、三亚半山半岛帆船港码头、陵水清水湾游艇会码头、万宁华润石梅湾游艇会码头、海口新埠岛游艇会码头、海口华彩杰鹏游艇会码头。

(30)港澳游艇先期可在海南对外开放水域和交通运输部批准同意的允许境外游艇临时进入我省东营、博鳌、石梅湾、海棠湾、南山、龙沐湾、棋子湾和临高角等8个海上景区活动。

(31)港澳游艇在办理入境手续后,在航行中需临时停靠的,应在经海事管理机构公布的码头和停靠点停靠,并向就近的口岸查验单位及边检机关报告。

(32)政策支持港澳居民及法人拥有自用游艇办理船舶登记。

(33)持有港澳海事管理机构颁发相关游艇驾驶证书的港澳居民,在熟悉拟航行水域环境后,可在无需换领游艇驾驶证书的情况下,驾驶经港澳海事管理机构登记(注册)的游艇在规定水域行驶7日。

6、游艇奖补类

全省范围内,2022年1-9月营业收入为500万元以上、300万元至500万元、100万元至300万元的游艇旅游企业分别可以享受5万元、3万元、2万元的一次性补贴。

为促进游艇产业发展,海南部分市县出台了游艇产业奖补政策,以三亚出台的《三亚中央商务区关于加快游艇产业发展的实施细则》(三商管字〔2021〕24号)最具代表性,其要点包括:

(34)对于新增入园的游艇产业链企业或机构(包括但不限于游艇经纪、俱乐部、游艇租赁、游艇设计、船级社、游艇零部件配套贸易及加工企业等业务),经园区管理局认定的,根据不同税收贡献情况,可以申请获得奖补资金。

(35)新增入园的游艇产业链企业或机构每年实际对三亚地方财力贡献(不含个人所得税及与土地、海域、房地产相关的财力贡献,下同)500 万元以上 1000万元以下(含)的部分,返还 15%给予奖励。

(36)新增入园的游艇产业链企业或机构每年实际对三亚地方财力贡献 1000 万元以上 2000 万 元以下(含)的部分,返还 30%给予奖励。

(37)新增入园的游艇产业链企业或机构每年实际对三亚地方财力贡献超过 2000 万元的部分,返还 45%给予奖励。

(38)新增入园的游艇产业链企业或机构可以享受一定入驻办公补助,补助年限为 3 年。租赁空间超过 100 平方米的,根据租赁合同及实际支付的租金,每年给予实付租金 50%的补助,每家企业每年最高补助 50 万。

(39)对于游艇帆船公司、游艇会、会展公司、培训公司、船级社等企业或机构,因在园区开展游艇业务所发生的广告、消费者推广及主题活动等宣传推广、赛事组织或会议会展费用,方案报园区管理局审批同意的,按照总费用的 50%给予补助,每家企业每年最高补助 50 万元,每年不超过 200 万元(含)。


Part.3

基于业务场景的政策综合利好分析

一 游艇进口“零关税”

根据国务院财政部同中华人民共和国海关总署、国家税务总局共同印发的《关于海南自由贸易港交通工具及游艇“零关税”政策的通知》政策,综合测算海南自由贸易港对岛内进口游艇用于旅游业的经济性利好。

以海南首艘享受“零关税”政策购置进口的游艇为例,2021年5月8日三亚甲公司购置博纳多蒙地卡罗MC6游艇,其含税售价超过1000万元人民币。该公司得益于2020年底出台的海南自由贸易港交通工具及游艇“零关税”政策,其购置的游艇减免了38%的关税及进口环节税,该公司实际购买支付600万元左右,直接节省了近400万元的税费。“零关税”政策的实施不仅大幅度降低了企业进口成本,更有利于引进境外优质游艇,优化游艇旅游产品结构,培育游艇旅游竞争新优势,有利于促进海南游艇产业发展。


二 二手进口游艇境内登记

根据《海南自由贸易港游艇产业促进条例》政策,综合分析海南自由贸易港对二手进口游艇境内登记的实质性利好。

以海南自贸港首艘二手进口游艇为例,2022年6月9日,三亚乙公司的二手进口游艇‘DU’号完成报关并取得船检证、所有权证,并在2022年11月该公司取得游艇“DU”号国籍证。该公司能够最终获得二手进口游艇“DU”号国籍证,得益于2022年7月1日起施行的《海南自由贸易港游艇产业促进条例》政策,该政策将进口游艇船龄“不能超过一年”的限定调整为“不能超过五年”,这让更多二手游艇能有机会在海南自贸港落户登记,极大惠及了游艇购买者以及进口游艇代理商,利于促进海南游艇产业的高质量发展。


三 游艇旅游企业所得税优惠

根据《国家财政部 国家税务总局关于海南自由贸易港企业所得税优惠政策的通知》《关于印发海南自由贸易港旅游业、现代服务业、高新技术产业企业所得税优惠目录的通知》政策,综合测算海南自由贸易港对游艇旅游企业缴纳企业所得税的经济性利好。

以海南与内地游艇公司缴纳5年企业所得税为例,假如海南省某游艇企业丙第一年营业收入为2000万,营业成本1000万。受益于海南自贸港游艇旅游多项利好政策的影响,游艇市场日益发展,该游艇企业营业收入与成本以10%的速率增长。如表1测算所示,以5年为发展基数,落户海南的游艇企业较之于内地可以节省缴纳610.5万元的企业所得税。


图片


表1海南与内地游艇公司缴纳企业所得税历时比较


四 个人所得税优惠

根据《海南自由贸易港建设总体方案》《财政部 税务总局关于海南自由贸易港髙端紧缺人才个人所得税政策的通知》《关于落实海南自由贸易港高端紧缺人才个人所得税优惠政策有关问题的通知》等涉及个人所得税优惠政策,综合测算海南自由贸易港对高端紧缺游艇人才个人所得税的经济性利好。

若游艇企业高端紧缺人才年度工资薪金的税前收入为100万元,那么按照现行的个人所得税计算,扣除年度费用、五险一金、专项附加等税法允许扣除的项目,全年应该纳税所得额为80万元,全年应纳税金额为19.4万元,则税负为24.25%。如果按照2025年之前海南自贸港对于游艇高端紧缺人才个人所得税税负超过15%免征的优惠政策计算,那么该游艇高端紧缺人才全年应纳税金额为80*(0.2425-0.15)=7.4万元,这意味着该游艇高端紧缺人才可以免征7.4万元的个人所得税金额。经过测算,一般个人年收入超过47.02万元(或经营所得应纳税所得额超过31.92万元)时,可享受实际税负超出15%部分免征优惠政策。该项个人所得税优惠政策利于海南省吸引游艇行业高端人才,对于海南游艇行业提质升级具有重要的助推意义。


五 游艇企业奖补

根据《三亚中央商务区关于加快游艇产业发展的实施细则》《关于加快复工复产振兴旅游业的若干措施》等涉及游艇企业奖补优惠政策,综合测算海南自由贸易港对游艇企业奖补的经济性利好。

以三亚新增入园的游艇产业链企业为例,基于海南三亚游艇行业统计状况,假定游艇企业对三亚地方财力贡献主要体现在企业所得税,公司A、公司B、公司C的年度营业利润分别为5838、8964、15804.7(涉及三种不同奖补比例情况)。如表2可以发现,公司A、公司B、公司C分别按照15%、30%、45%的三种奖补退还比例测算,可以分别退还56.355、103.38、166.815万元。这项奖励退还的利好政策一定程度上可缓解游艇企业的资金压力,助力游艇产业提质升级,还有利于进一步加快三亚中央商务区游艇产业发展,促进产业聚集,提升三亚游艇旅游品质和国际化水平。

图片


表2 游艇产业链企业三种返还奖励情况




Part4

操作指南

(一)企业申报 “零关税”交通工具及游艇进口企业主体资格


图片


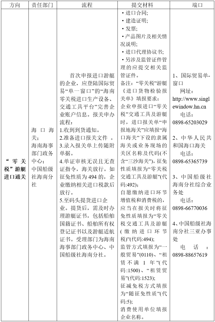
(二)企业进口“零关税”游艇通关


图片


(三)企业所得税优惠

图片


(四)个人所得税优惠

图片


(五)人才认定

图片


(六)企业申请奖补

图片



文件下载:利用海南自贸港政策发展旅游业指南之游艇旅游案例.pdf


栏目类别